热烈祝贺beat365官网教师获山西省第十二次社会科学研究优秀成果奖

作者: 时间:2022-11-18

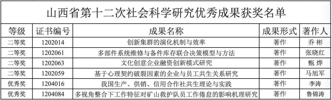
近日,山西省社会科学研究优秀成果评审委员会公布了《关于表彰山西省第十二次社会科学研究优秀成果奖的决定》,beat365官网共有6名教师获奖,其中二等奖4项,优秀奖2项,获奖名单如下:

以上成果彰显了beat365官网深厚的学术底蕴,展现了beat365官网在人文社科领域的研究水平和能力,将对相关学科的发展起到积极的促进作用。今后,beat365官网师生将以党的二十大精神为指引,深入开展科学研究,不断推出高质量的科研成果,为学校发展贡献经管力量。

图文来源:菅倩

Copyright@1952-2019 beat·365(中国)-官方网站.AllRightsReserved.

通讯地址:中国·山西省·太原市万柏林区窊流路66号beat365·体育官网

邮编:030024,单位电话:0351-2776604,电子邮箱:jgtw@tyust.edu.cn